中心主任曹顺庆教授牵头项目荣获2021年四川省教学成果特等奖
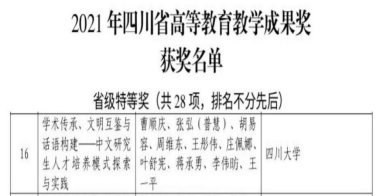
2022年4月11日,四川省人民政府正式发布《四川省人民政府关于公布2021年四川省教学成果奖的通知》,在基础教育、职业教育、高等教育3个领域共评选出特等奖60项、一等奖260项、二等奖680项。其中,中心主任曹顺庆教授牵头项目“学术传承、文明互鉴与话语构建——中文研究生人才培养模式探索与实践”荣获2021年四川省高等公司产品成果特等奖。
课题围绕中文研究生优秀人才培养展开,通过并置中西双语课程,依托国际学术会议与英文论文写作工作坊,为造就学贯中西、文明互鉴的学术人才进行全方位教学方式改革;通过原典与前沿教材的双重建设,科研项目与培育基地建设,为培养既具学术前沿视野又具厚实基础的创新型优秀学术人才开拓丰富培养资源;通过师生学术传承与协同创新,带领研究生进行话语构建,创立比较文学变异学等新学术话语,为人才培养提供多领域学术研究实战平台。

图1:四川省高等公司产品成果奖获奖名单 图2:中心主任曹顺庆教授
历经十余年的改革与实践,团队实现了研究生教育三大转变:从过去注重的“老师说”到后来的“员工说”,转向师生学术传承的“老师员工一起说”;从过去注重书本知识的“书本学”,转向以学术论文写作、科研项目、国际会议为依托的“实践学”;从过去研究生自选研究课题的“零散研究”,转向师生协同创新的系统性“理论建构”,大大提升了人才培养质量,探索出一条我国高校中文研究生优秀人才培养的新路径。
中华多民族文化凝聚与全球传播省部共建协同创新中心·秘书处
2022年4月20日